十大买球的正规网站| ENGLISH| 联系我们
学院简介
现任领导
教学单位
管理服务机构
教授委员会
全职教师
专职博士后
管理服务团队
荣休教师
机构设置
专业介绍
本科动态
教学研究与管理
资料下载
联系我们
学科建设信息
博士后流动站
科学博士
科学硕士
专业硕士
公共管理硕士
招生信息
培养管理
规章制度
科研项目
科研成果
科研机构
科研团队
中心简介
课程模块
现场教学
办学条件
教学环境
工作网络
党建动态
思想建设
廉政建设
工会之声
统战工作
动态与公告
管理制度
思政教育
学生风采
工作动态
校友风采
您现在的位置: 学院首页 > 新闻动态 > 正文
发布时间:2025-12-27
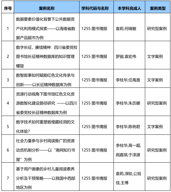
案例作为“活页教材”,在提升高层次应用型人才培养质量、服务立德树人根本任务方面发挥着重要作用,受到高校和学界广泛重视。2025年十大买球官网有7个案例入库中国专业学位案例中心。入库名单如下:(按照入库时间先后顺序排序)
来源:研究生教务办
撰稿:李岚
审核:范逢春
上一条:简讯 | 博士生荣耀!2022级张凯同学荣获川大研究生“十佳学术之星”
下一条:十大买球的正规网站召开2025年干部廉洁教育专题会
书记信箱地址:wb@scu.edu.cn
院长信箱地址:xia6677@163.com
提示:请将您的宝贵意见或建议用常用邮箱发送。
提示:请点击或者扫描二维码咨询。