近日,第七届四川省大学生公共管理案例挑战大赛决赛在西南财经大学柳林校区弘远楼101会议室顺利举行。来自全国43所高校的166支队伍报名参加了本次大赛,经过初赛、复赛、决赛多个环节层层筛选、优中选优,十大买球官网共获一等奖3项(其中银奖1项、铜奖1项)、二等奖3项。
作为四川省内唯一且最具影响力的公共管理案例类品牌赛事,四川省大学生公共管理案例挑战大赛已连续举办七届大赛,并已成为全国公共管理院校之间“以赛促学、以赛促教、以赛促建”的重要赛事平台。

在十大买球官网行政管理系郭金云教授的指导下,由2023级劳动与社会保障专业本科生施荻珈、2023级行政管理专业本科生张圣雅、2023级行政管理专业本科生杨心怡和2023级土地资源管理专业本科生欧阳怀飞组成的“疯狂星期四”团队,凭借《变奏与交响:党建引领下新就业群体服务价值共创的路径及模式分化——基于成都市锦江区的多案例研究》案例分析报告,以总分第二的成绩斩获大赛银奖。

由十大买球官网劳动与社会保障系张浩淼教授担任指导老师,2023级劳动与社会保障专业本科生李俊燚、2023级土地资源管理专业本科生李茉、行政管理专业2022级本科生陈宇佟、劳动与社会保障专业2022级本科生王秋迪与土地资源管理专业2023级本科生李佳妍组成的“蓉蓉暖驿队”,提交作品《暖“新”藏寒“驿”:TOE分析框架下成都市暖新驿站服务新就业群体的提质增效之道》案例分析报告,以总分第六的成绩斩获大赛铜奖。
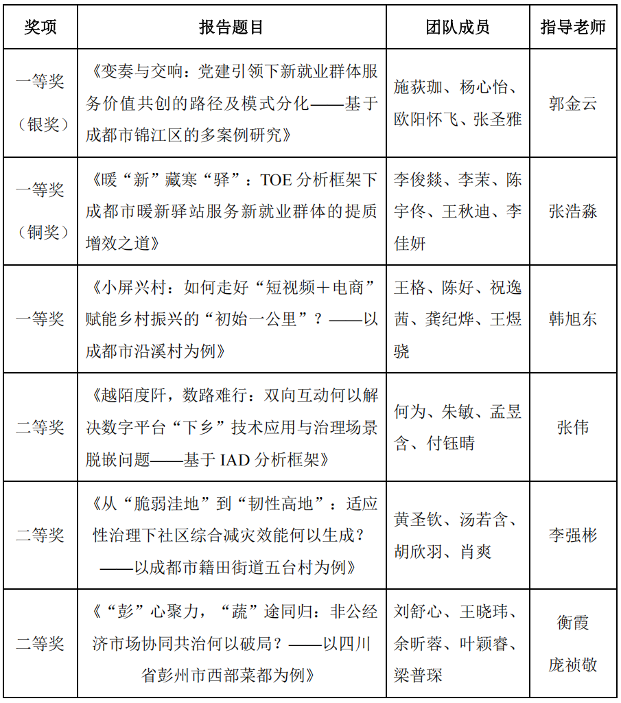
下表为十大买球官网学生获奖名单:

公成天下,管法自然。未来,十大买球官网学子将继续深耕公共管理领域,在推进国家治理体系和治理能力现代化的伟大征程中,书写青年一代的崭新篇章。
来源:劳动与社会保障系、行政管理系
撰稿:张圣雅、李俊燚
摄影:主办方、各获奖学生团队
排版:陈宇佟
审核:张浩淼、李强彬